• performance
  • performance
  • performance

Secure, Smart, and Hassle-Free.

Manage policies, pay premiums, and file claims safely and easily anytime, anywhere on your insurance app.

Why Choose Our Online
Insurance App Development Services?

service

Specialized Expertise

Domain-focused developers building compliant insurance apps.

service

Comprehensive Development Lifecycle

End-to-end app services from idea to launch & support.

service

Enterprise-Grade Security

Advanced encryption & fraud protection for data safety.

service

Intelligent Insurance Analytics

AI insights for claims, risks, and policy suggestions.

service

Seamless Ecosystem Integration

Connect apps with APIs, CRM, and payment gateways.

service

Scalable & Customizable Solutions

Apps designed to grow with your business needs.

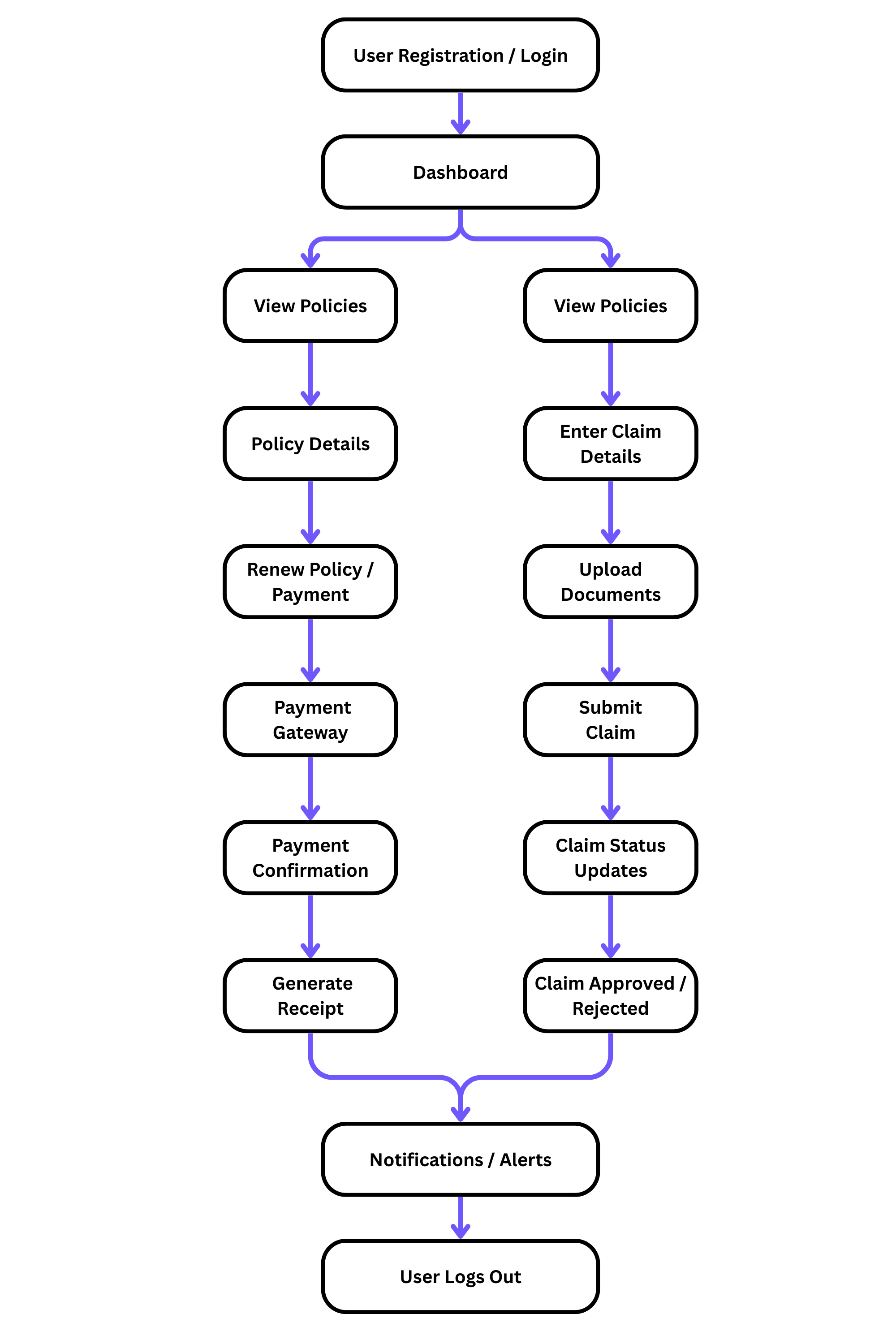
Key Features of Our Insurance App

Easily monitor policies, renewals, and coverage updates anytime from a single platform.

Premium payments and claim settlements are processed with top-grade encryption.

File, track, and manage insurance claims or payments quickly through the app.

Set preferences, manage accounts, and keep transactions transparent in real time.

Get instant claim guidance, smart insights, and personalized policy recommendations.

Biometric login, OTP verification, and fraud detection systems keep your transactions safe.

mockup

Insurance App Workflow

mockup

Onboarding

Secure Registration

Our insurance mobile app development company ensures users can register safely with biometrics, OTPs, and KYC verification for full compliance.

Seamless Profile Setup

With our insurance app development services, users can quickly complete profiles, link policies, and access all insurance details in one place.

Quick Policy Enrollment

Users can select and activate policies instantly through apps built by our insurance mobile app development company, ensuring a smooth onboarding journey.

iphone
iphone

Premium Payments & Claims Processing

Secure Premium Payments

Our insurance mobile app development company ensures users can pay premiums instantly and safely via multiple payment options, including cards, UPI, and wallets, with full encryption and fraud protection.

Effortless Claims Filing

With our insurance app development services, users can submit claims directly through the app, upload documents, and track approval status in real time, making claim management simple and transparent.

Automated Payment & Claim Tracking

Users benefit from apps developed by our insurance mobile app development company, enabling automatic reminders for premium payments and instant notifications on claim updates for a smooth experience.

AI Insights & Notifications

Personalized Policy Recommendations

Our insurance mobile app development company delivers AI-driven insights to suggest policies and coverage upgrades tailored to each user’s needs.

Risk Prediction & Alerts

With our insurance app development services, the app predicts potential risks and sends timely alerts, helping users take proactive insurance actions.

Real-Time Notifications

Users receive instant notifications on renewals, claim updates, and premium reminders through apps built by our insurance mobile app development company.

iphone

Trusted by more than
250+ Companies

Client Testimonials

The app is very intuitive and secure. Paying premiums and tracking policies has never been easier.

I love how quickly I can file and track claims. The AI suggestions really helped me choose the right policy.

Seamless onboarding and smooth navigation. The notifications keep me updated on renewals and claims without any hassle.

The app’s AI insights are impressive. It guided me to the best coverage options and alerted me about potential risks.

Fast, reliable, and secure. Premium payments and claim settlements are simple and transparent. Highly recommend this app.

astriol user-avatar

Rohit S

astriol user-avatar

Ananya Mehta

astriol user-avatar

Vikram Joshi

astriol user-avatar

Priya Reddy

astriol user-avatar

Siddharth Kapoor

You will love our solutions

Create your own Insurance App with Jurysoft today.